1、 政策历程图
新媒体是指以宽带互联网、移动互联网等信息网络为传输通道,以电视机、电脑、移动终端等为接收终端,向用户提供信息和娱乐服务的传播形态和媒体形态。在当今信息爆炸的时代,新媒体的重要性日益凸显。近年来我国新媒体行业在政策支持下有了较快的发展,整体来看,“十二五”至“十四五”期间,我国新媒体行业政策重点呈现从基础建设到深度融合、再到智能化与国际化拓展的递进式演变。

2、 国家层面政策汇总及解读
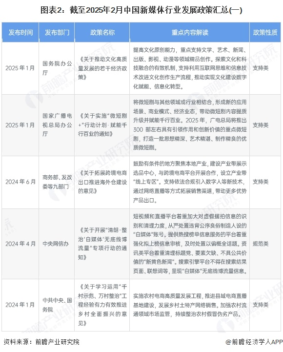
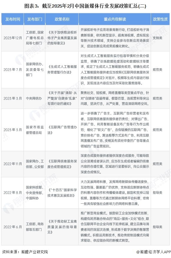
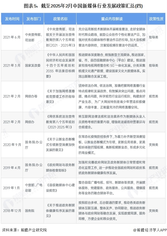
——国家层面新媒体行业政策汇总
近年来,国家发布一系列政策鼓励发展微短剧、直播电商等新媒体业务,同时出台多项“清朗”政策,规范短视频、网络直播等领域发展。截至2025年2月,我国新媒体行业相关政策汇总如下:




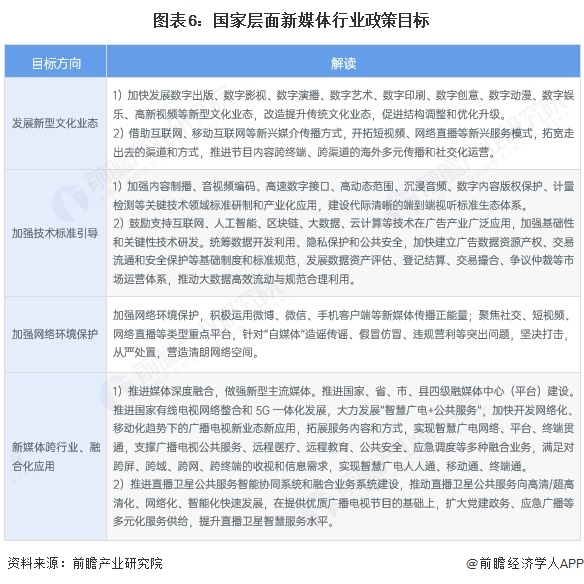
——国家层面新媒体行业发展目标解读
2021年以来,国务院、市场监管总局、中央网信办等部门相继印发《“十四五”文化发展规划》《“十四五”广告产业发展规划》《关于开展“清朗·从严整治‘自媒体’乱象”专项行动的通知》等政策规划,鼓励发展数字出版、数字影视、数字演播、数字艺术、数字动漫、数字娱乐等新型文化业态,引导行业规范媒体平台行为、推进媒体融合化应用,以促进新媒体行业高质量发展。

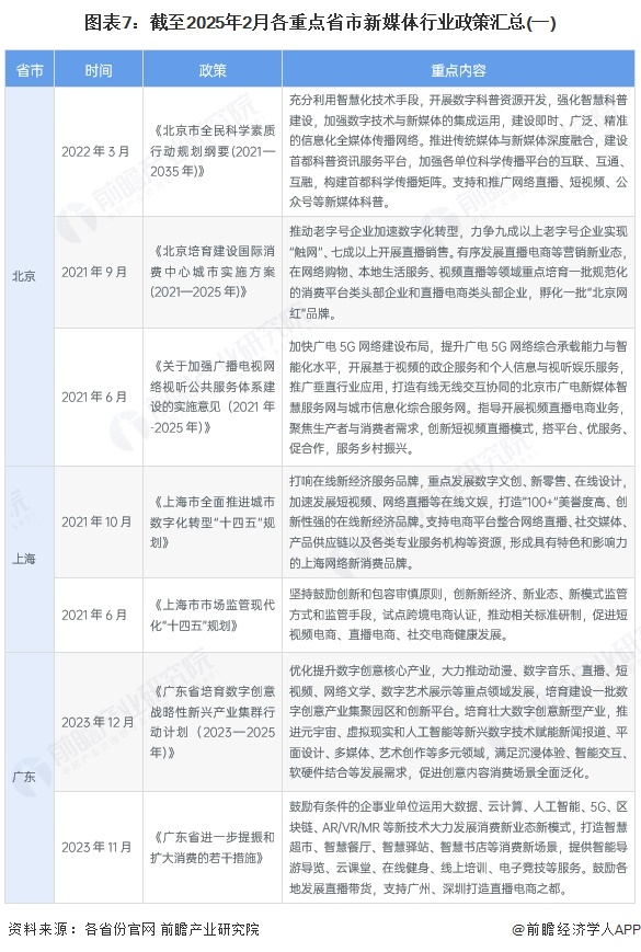
3、 各省市层面的政策汇总及解读
——各省市新媒体行业政策汇总
地方政府层面,为了响应国家号召,各省市积极印发有关政策通知推动新媒体行业的发展。截至2025年2月,各重点省市新媒体行业的相关政策汇总如下:



——各省市新媒体行业发展目标解读
“十四五”期间,我国主要省份也提出了新媒体行业的发展目标,规划内容主要涉及建设全媒体传播网络、壮大数字创意产业、加快企业营销数字化转型等。各省市新媒体行业发展规划如下:

更多本行业研究分析详见前瞻产业研究院《中国新媒体行业市场前瞻与投资规划分析报告》
同时前瞻产业研究院还提供产业新赛道研究、投资可行性研究、产业规划、园区规划、产业招商、产业图谱、产业大数据、智慧招商系统、行业地位证明、IPO咨询/募投可研、专精特新小巨人申报、十五五规划等解决方案。
转载于前瞻产业研究院




