互联网新媒体是指以互联网为基础,结合数字技术和互动性,通过各种终端(如电脑、手机、数字电视等)向用户提供信息和服务的媒体形式。这种新媒体形式相对于传统的媒体如报纸、广播和电视来说,具有更强的互动性、更广泛的信息传播能力以及更高的信息处理效率。互联网新媒体包括社交媒体、网络直播、短视频平台、数字新闻网站等各种形式,它们不仅提供新闻和信息,还能集成娱乐服务,如视频、音频、游戏和远程教育等。
我国互联网新媒体行业相关政策
近些年来,为了促进互联网新媒体行业的发展,我国陆续发布了许多政策,如2023年交通运输部等五部门发布的《关于组织开展2023年绿色出行宣传月和公交出行宣传周活动的通知》提出鼓励有关企业积极开展宣传活动,充分利用新技术、新手段、新媒体开展绿色出行网上宣传,可探索建立绿色出行积分、试点探索碳普惠出行政策、开展知识竞赛、发放出行礼包和优惠公交周卡等,形成浓厚宣传氛围。


资料来源:观研天下整理
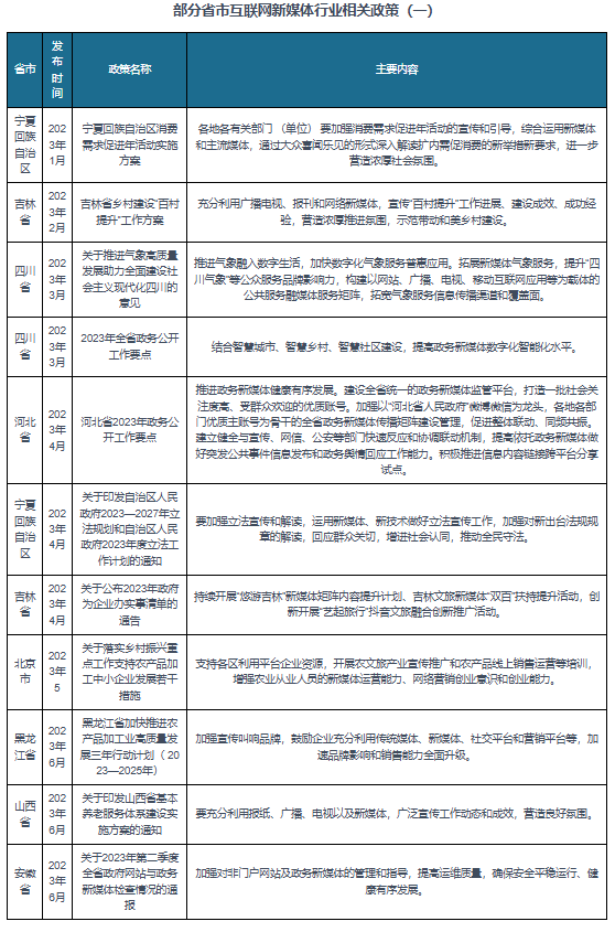
部分省市互联网新媒体行业相关政策
我国各省市也积极响应国家政策规划,对各省市互联网新媒体行业的发展做出了具体规划,支持当地互联网新媒体行业稳定发展,比如吉林省发布的《吉林省乡村建设“百村提升”工作方案》提出充分利用广播电视、报刊和网络新媒体,宣传“百村提升”工作进展、建设成效、成功经验,营造浓厚推进氛围,示范带动和美乡村建设。


资料来源:观研天下整理
观研天下®专注行业分析十三年,专业提供各行业涵盖现状解读、竞争分析、前景研判、趋势展望、策略建议等内容的研究报告。更多本行业研究详见《中国互联网新媒体行业发展现状分析与未来前景调研报告(2024-2031年)》。




