就业政策
-
- 无锡市不锈钢电子交易中心有限公司
- 2026-01-11 0:38
10
-
- 劲牌有限公司
- 2026-01-11 0:37
10
-
- 劲牌有限公司
- 2026-01-11 0:37
10
-
- 佛山市高明区职业技术学校
- 2026-01-11 0:36
10
-
- 湖北绿鑫生态科技有限公司
- 2026-01-11 0:36
10
-
- 广西澜墨信息技术服务有限公司
- 2026-01-11 0:36
10
-
- 泰康在线财产保险股份有限公司
- 2026-01-11 0:35
10
-
- 大行科工(深圳)股份有限公司
- 2026-01-11 0:35
11
-

- 三亚学院系列岗位招聘,科研启动经费+相关补贴
- 2026-01-11 0:34
10
-
- 海南海汽运输集团股份有限公司白沙分公司
- 2026-01-11 0:33
10
-

- 海南艺术职业学院
- 2026-01-11 0:32
10
-
- 【就业工作】2025届汉语言文学专业召开“端正就业观,开‘先就业再择业’职场发展路”主题班会
- 2026-01-11 0:31
10
-
- 2024年中国新媒体行业全景速览:市场规模持续增长,行业发展潜力
- 2026-01-11 0:30
10
-
- 《中国新媒体发展报告》:持续追踪中国新媒体发展变革
- 2026-01-11 0:28
11
-
- 2025年数字媒体行业政策分析:政策规范数字媒体行业健康发展
- 2026-01-11 0:27
10
-

- 中国新媒体发展十大展望+四大趋势
- 2026-01-11 0:27
10
-
- 我国及各省市新媒体行业相关政策汇总 健全政务新媒体监管机制
- 2026-01-11 0:25
11
-
- 洞悉新媒体:政策环境与发展趋势分析
- 2026-01-11 0:24
10
-
- 《中国新媒体发展报告》(2024)正式发布暨2025蓝皮书编撰项目启动活动在江苏南京举行
- 2026-01-11 0:24
10
-

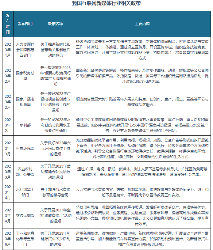
- 我国及各省市互联网新媒体行业相关政策:充分综合运用新媒体和主流媒体等
- 2026-01-11 0:23
10









